首页
产品中心
环境监测/检测/便携式设备
便携式气态污染物检测仪器
便携式水质检测仪器
气态污染物在线监测仪器
系统集成
环境空气质量自动监测系统
网格化小型环境空气质量自动监测系统
大气VOCs自动监测系统
温室气体自动监测系统
水质自动监测系统
运维服务
环境空气质量监测站运维服务
污染源废气在线监测系统运维服务
水质自动在线监测系统运维服务
机动车遥感系统运维服务
配件耗材类
气态类
水质类
在线类
解决方案
环保信息化/智能化管理
环境质量预警
技术支持
经典案例
培训服务
维修保养
资料下载
新闻活动
公司新闻
行业动态
技术交流
关于铭沁
公司概况
企业文化
发展历程
研发创新
荣誉资质
联系我们
服务网点
诚聘英才
留言板
服务热线:
13570567915
15603072746
en
简体中文
English
微信二维码
技术支持
Technical Support
滑动了解更多
欢迎使用铭沁服务与支持,我们将竭诚为您服务
基础知识
现场应用
常见故障
设备维护
环境监测-定制服务选型
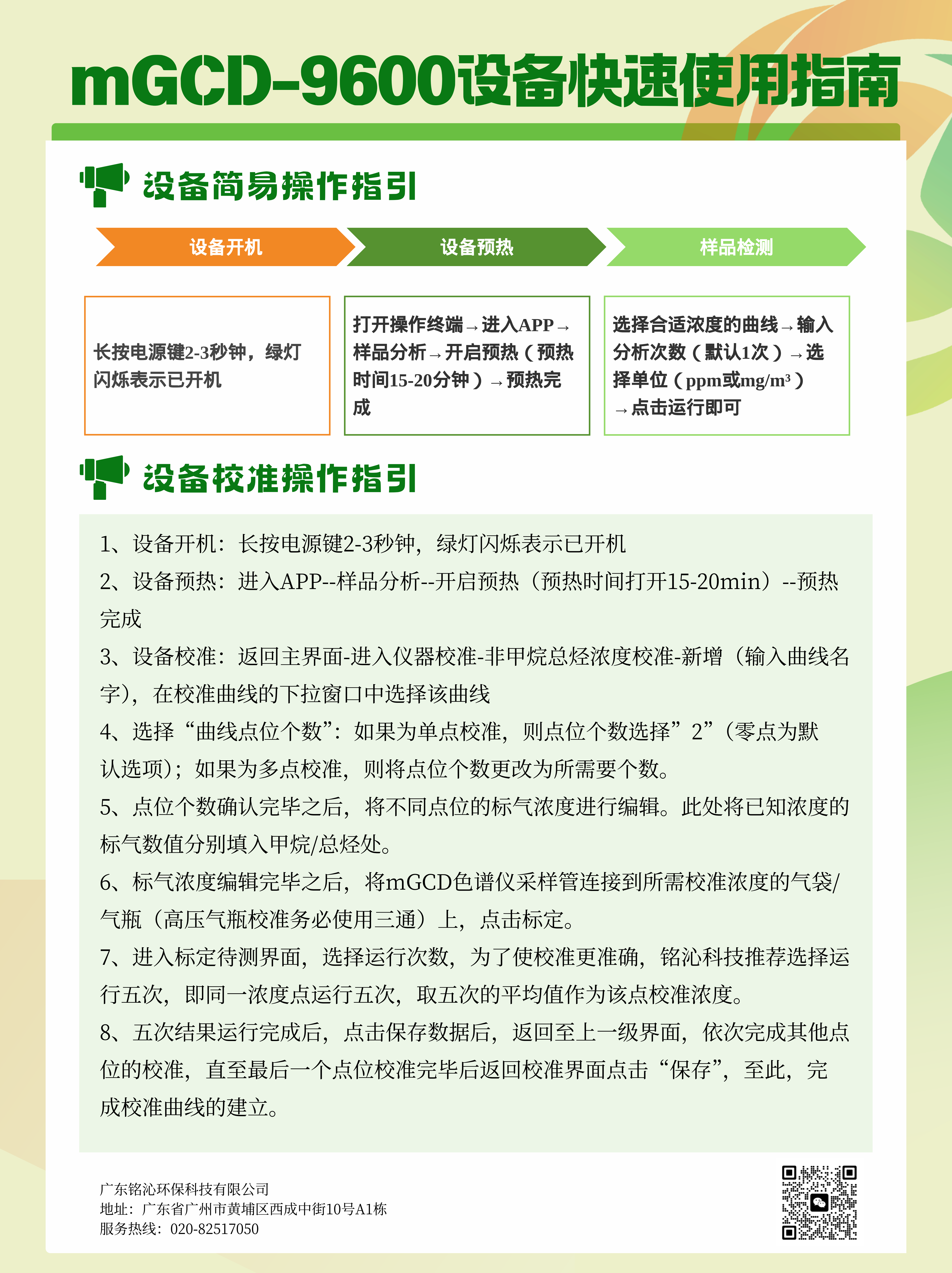
mGCD-9600注意事项及操作流程
内容讲解